浙江天康电子科技有限公司官网!主营:数显表,多功能电力仪表,温湿度控制器,智能操控装置,无线测温系统等系列产品。 咨询电话:0577-61725571 62702756
English
中文版
English
网站首页
关于我们
产品中心
新闻资讯
人才招聘
留言中心
联系我们
当前位置:
首页
>
产品中心
>
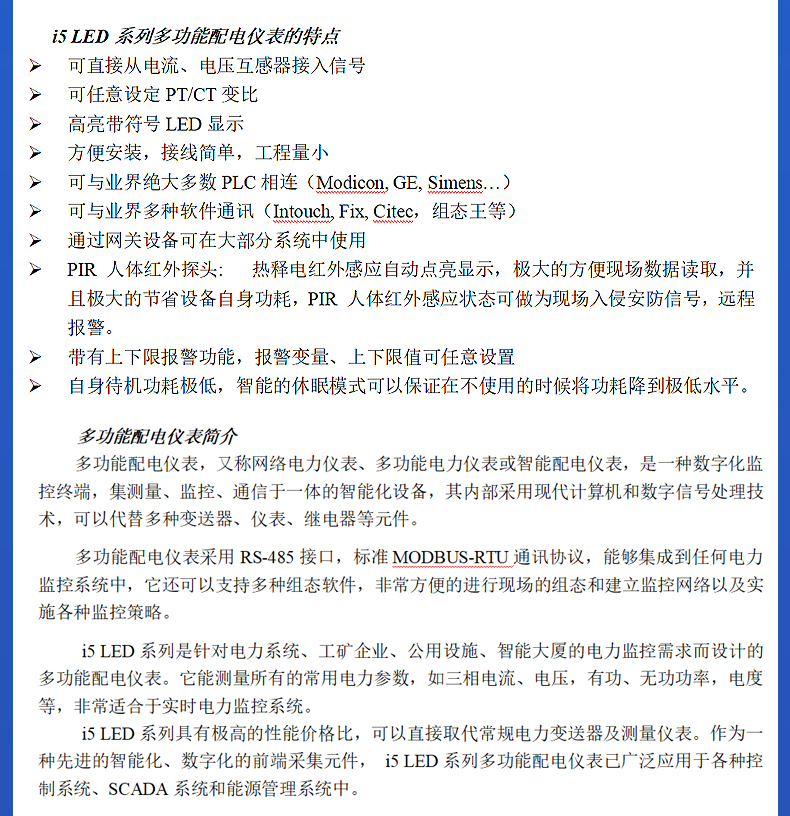
4G多功能电力仪表LORA通讯仪表
产品中心
CHTK900系列电力仪表
CHTK900系列产品选型表
CHTK900E多功能电力仪表
CHTK900E单相多功能电力仪表
CHTK900I系列单相电流表
CHTK900I系列三相电流表
CHTK900U系列单相电压表
CHTK900U系列三相电压表
CHTK900UI系列电流电压组合表
有功无功频率及其它系列
表头、累时器系列
CHTK800系列电力仪表
CHTK800系列产品选型表
CHTK800E多功能电力仪表
CHTK800E单相多功能电力仪表
CHTK800I系列单相电流表
CHTK800I系列三相电流表
CHTK800U系列单相电压表
CHTK800U系列三相电压表
CHTK800UI系列电流电压组合表
有功无功频率及其它系列
T系列温湿度控制器
T系列产品选型表
CHTK系列微机综合保护装置
微机保护装置选型表
SEG600系列微机综合保护装置
SEG800系列微机综合保护装置
SEG700系列微机综合保护装置
SEG900系列微机综合保护装置
CHTK系列高压元件
CHTK系列智能操控装置
开关柜智能操控装置选型
导轨式安装电能表系列
导轨式安装电能表选型表
电气火灾监控器、消防电源
电气火灾监控器、消防电源选型表
智能照明控制模块系列
电量变送器、隔离器
电量变送器、隔离器选型表
CHTK干式变压器温度控制器
压力液位温度流量
CHTK2000自动化监控系统
恒温调节器空气调节器
电动机(马达保护器)
电动机(马达保护器)选型表
CTB电流互感器二次过电压保护器
CTB电流互感器二次过电压保选型表
项目专用
4G多功能电力仪表LORA通讯仪表
咨询电话:0577-61725571 62702756
邮箱:1341962009@qq.com
上一篇:
荧光光纤测温装置
下一篇:
4G单/三相多功能导轨表、物联网电表基本模块
返 回
返回顶部
0577-61725571
在线咨询
在线咨询
在线咨询